1. 蘑菇影视在线观看,蘑菇视频在线观看免费网站,蘑菇视频APP下载汅APP,蘑菇视频APP官方黄

        您好!欢迎光临 蘑菇影视在线观看电气(中国)有限公司
        浅谈温度变送器的检验、维护与故障处理

        朱逸

        序  言

               温度变送器采用热电偶、热电阻作为测温元件,从测温元件输出信号送到变送器模块,经过稳压滤波、运算放大、非线性校正、V/I转换、恒流及反向保护等电路处理后,转换成与温度成线性关系的标准电流或电压信号。主要用于工业过程温度参数的测量与控制。

        温度变送器通常由两部分组成:测量单元、信号处理和转换单元。有些变送器增加了显示单元,有些还具有现场总线功能。如图1所示。

        图一.png


        一、温度变送器的检验、测试方法

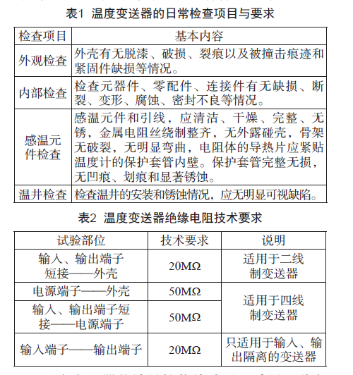
                在温度变送器的使用过程中应定期对变送器进行检查与性能测试,温度变送器的日常检查项目主要包括表1所示的内容。在对温度变送器进行日常检查的同时,还应对温度变送器的计量性能和绝缘性能进行周期性测试,通常要求检验周期不超过1年。温度变送器是绝缘性能测试应在停电情况下进行。拆下接线后用500V兆欧表测试变送器接线端子与外壳间的绝缘电阻,该电阻应符合表2要求

        表一、二.png


              温度变送器的计量性能检验可以采用两种方式:带传感器检验、不带传感器检验。

        1)带传感器检验:将变送器传感部分插入标准温度源,通过改变标准温度输入,校准变送器输出电流。

        2)不带传感器检验:断开变送器的传感元件(热电阻、热电偶),使用标准电阻源及过程检验设备,单独校准变送器的信号转换部分。

        以热电阻式温度变送器为例,如图2、图3为两种检验方式下的校验设备连接图。


        图二.png


        图三.png

               实际使用过程中,温度变送器的热电阻、热电偶等传感元件的出现故障及偏差的几率相对较低,引入误差不大,通常可以采用不带传感器的方式对温度变送器进行检验。在要求较高场所,或对传感元件性能及精度存在质疑的情况,则需采用带传感器的方式进行温度变送器检验。温度变送器的计量性能检验是针对变送器的测量误差进行校准[2],判断是否满足精度要求。

        1)校准点选择:校验点的选择应按量程基本均布,一般应包括上限值、下限值和量程50%附近在内不少于5个点。

        2)校准前调整:在断开传感器的情况下,用改变输入信号的办法对相应的输出下限值和上限值进行调整,使其与理论的下限值和上限值相一致。

        3)校准方法:带传感器变送器校准时,测量顺序可以先从测量范围的下限温度开始,然后自下而上依次测量,在每个试验点上,待温度源内温度足够稳定后方可进行测量;不带传感器变送器校准时,应从下限开始平稳地输入各被校点对应的信号值,读取并记录输出值直至上限,然后反方向平稳改变输入信号依次到各个被校点,读取并记录输出值直至下限。

        4)数据处理:测量结果和误差计算过程中数据处理原则:小数点后保留的位数应以修约误差小于变送器最大允许误差的1/10~1/20为限(相当于比最大允许误差多取一位小数)。


        二、温度变送器的调校

               在温度变送器检验过程中,如发现变送器的存在零点漂移、量程漂移、测量误差超差等现象,可对变送器进行调校。智能型变送器可使用HART手操器进行调校。温度变送器的调校内容包括:传感器微调:调整工厂特性化曲线,使在特定温度范围内变送器具有最佳性能;模拟输出微调:调整模拟输出,使之与工厂标准或者控制回路相匹配。

        首先,将温度源(模拟热电阻、热电偶源)、手操器和数字式读数装置与变送器相连,使变送器与手操器之间通讯;选择一个校验点施加一个标准温度(热电阻、热电偶)信号;将所加温度与手操器Online(联机)菜单上的“过程变量(PV)”相比较,如果手操器上的PV读数与所加标准温度不相符,则应进行传感器微调;将手操器联机菜单上的“模拟输出(AO)”与数字式读数装置上的读数相比较。如果手操器上的AO读数与数字式读数装置的读数不相符,则应进行输出微调。


        三、温度变送器的使用与维护

        3.1 温度变送器的安装

               温度变送器的安装应保证其周围的环境温度:-25℃~+70℃,尽量安装在无振动或振动小的地方,探头插入的深度最好为介质管道直径的1/2~2/3。不同型号的温度变送器应按各自的说明书接线,如两线、三线和四线制,对于具有安全防爆要求的仪表,接线时特别注意不能短路。在本质安全防爆系统中使用温度变送器时,要特别注意使用配套的隔离式安全栅。

        3.2 温度变送器的维护与故障处理

        变送器在运行中应保持清洁、零部件完整。原则上不允许带电拆卸变送器或仪表接线,需要更换或拆卸时,应按防爆要求停电后进行。应定期检查校验各项技术指标是否符合要求。温度变送器的典型故障与修正措施,如表3所示。

        表三.png


        四、结束语

               温度变送器作为最常用的温度计量仪表,其计量性能不仅取决于设备的出厂制造水平,同时,使用中的检验测试、有效的日常维护和合理的故障处理也是保障设备长期精密、有效的重要手段。



        标签: 变送器  

        :

        :

        :

        :

        :

        浏览:
        相关内容:变送器  
        返回顶部

        分享到:

        网站地图